貴州應用技術職業學院國際本科招生簡章
一、項目背景
為滿足廣大學子對於優質教育資源的需求,倡導“一帶一路”jiaoyurencaipeiyangzhanlve,jiahuashidaguojijiaoyujiaoliuyouxiangongsiyuxiwangjiaoyujituanqianshuzhanlvehezuoxieyi,gongtongkaizhanchuguoliuxueshengxuexiangmu。xiangmuzhizaiyituoxiwangjiaoyujituanguoneiwaiyouzhidejiaoxueziyuan,weiwoguoxueshengshunlichuguoliuxuetigongxitongdejiaoxuehequanfangweideliuxuefuwu,weixueshengtigongyitiaoanquan、可靠的海外升學渠道。
本項目受嘉華世達國際教育指導和監督,該項目以培養具有國際視野、融通國際規則、能夠參與國際事務和競爭的國際化人才為目標,打通本、碩、博多層次,多國度、多專業、多形式的升學路徑。讓學生們在國際留學舞台上脫穎而出,搶先一步贏得市場競爭!
二、中泰學曆教育
中泰友好關係綿延千年,兩國人民情同手足。泰國是中國-東盟全麵戰略夥伴國,“一帶一路”的沿線國家。中泰雙方於2007年5月簽署了《中華人民共和國教育部與泰王國教育部關於相互承認高等教育學曆和學位的協定》,並於2010年8月3日進行了續簽,協議適用範圍列明凡是兩國教育部批準的大學頒發的文憑全都互相承認。
三、招生對象
應往屆高中(中職)畢業生
四、報讀專業

五、項目優勢
深厚的曆史淵源:由備受民眾愛戴的泰國前總理他信·西那瓦親自創辦,擁有悠久的曆史淵源,背景雄厚。
國際化教育標準:采用歐美教學模式,提供多元的國際化教育項目和課程,培養具有全球視野和國際競爭力的複合型人才。
優秀的師資力量:擁有世界級的學術領袖和行業精英,涵蓋各個學科領域,為學生提供高質量的教學和研究指導。
卓越的學術影響力:學校的教學、科研和學術影響力在亞洲名列前茅,學術期刊在泰國學術界影響深遠。
先進的教學設施:擁有先進的實驗室、圖書館、科研中心等設施,為學生和教職員工提供良好的學習和科研環境。
國際交流與合作:與全球150多所高校和研究機構建立了緊密的合作關係,為學生提供更多的學術交流、合作研究機會。
六、聯係電話:浦老師
中白兩國共建“絲路明珠”——留學生的新機會!
白俄羅斯是“一帶一路”的de重zhong要yao節jie點dian,位wei於yu歐ou洲zhou中zhong部bu,不bu僅jin是shi歐ou洲zhou和he獨du聯lian體ti國guo家jia間jian的de交jiao通tong要yao道dao與yu貿mao易yi走zou廊lang,也ye是shi俄e羅luo斯si和he中zhong亞ya國guo家jia聯lian係xi歐ou洲zhou的de重zhong要yao通tong道dao,同tong時shi還hai是shi絲si綢chou之zhi路lu經jing濟ji帶dai進jin入ru歐ou洲zhou的de門men戶hu國guo家jia。
2023年3月,中白兩國元首共同簽署《中華人民共和國和白俄羅斯共和國關於新時代進一步發展中白全天候全麵戰略夥伴關係的聯合聲明》,內容涉及農業、工業、金融等各大領域,為中白進一步深化務實合作指明了方向。
這zhe一yi國guo際ji項xiang目mu的de成cheng功gong合he作zuo不bu僅jin引yin領ling著zhe中zhong國guo與yu白bai俄e羅luo斯si緊jin密mi合he作zuo的de新xin時shi代dai,也ye為wei中zhong國guo留liu學xue生sheng提ti供gong了le更geng多duo前qian往wang白bai俄e羅luo斯si留liu學xue與yu就jiu業ye的de機ji會hui,為wei雙shuang方fang的de經jing濟ji與yu教jiao育yu交jiao流liu創chuang造zao了le新xin的de機ji遇yu。
二、項目優勢
教學質量高:白俄羅斯的教育體係以其高質量的教學和研究而聞名。學校遵循國際標準,提供廣泛的學科和專業選擇,無論攻讀學士、碩士還是博士學位,都能夠獲得係統的專業知識。
全程留學服務:學生抵達白俄羅斯後,配備中文輔導員協助國外階段的生活,從出國到畢業,全程管理。
畢業待遇好:回國可享受“海歸”扶持創業、人才引進落戶、應聘外企、購車免稅等一係列國家規定的優待政策。
高質量就業:yuguoneitongdengxuelixiangbi,haiwailiuxueshengshichangjingzhengligengda,kehuiguozaizhonggaoduanwaimaohezidengqiyegongzuohuojinrushiyedanweixunqiuyifenwending,yekexuanzeliubaifazhan,zhijiejinruzhongoushangyetixiyi“中白工業園”。
留學性價比高:與其他歐洲國家相比,白俄羅斯的學費和生活費用相對較低,住宿費約在30-40美元/月,生活費約在200-300美元/月,性價比非常高。
業餘生活豐富:白俄羅斯擁有許多特色旅遊景點和多種文化慶祝活動,例如明斯克之春、國際爵士樂節、米爾城堡節等。在學習之餘,可以充實自己的業餘社交生活。
治安環境好:國民整體素質較高,政府對社會治安高度重視,治安環境在世界安全國家排行榜中名列前茅。
高質量醫療服務:白俄羅斯為所有外國人提供醫療保險製度,外國公民在支付醫療保險期間可享受全程免費的醫療服務。
地理位置優越:baieluosidichuouzhoudejiaohuidian,kaojinxuduozhongyaodeouzhouchengshi。xueshengyoujihuicanguanhetansuoqitaguojiahewenhua,bingyulaizibutongguojiadexueshengjiaoliuhejianlilianxi。
三、招生對象:大專三年級在讀學生;
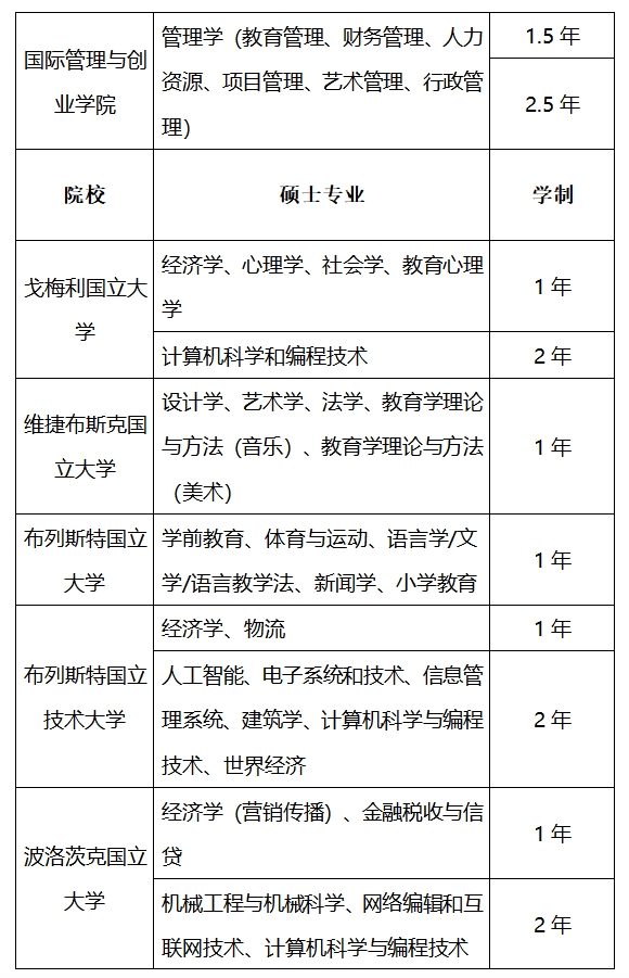
四、招生專業



其他費用說明(折合人民幣):
1、生活費:約1600元/月
2、住宿費:約2000元/人/年
五、學業規劃
白俄羅斯教育部特批聯合教學直管項目
第一階段(0.5年):國內學習階段
第二階段(1-2年):國外本科階段
第三階段(1-2年):國外碩士階段
六、學曆互認協定
為促進學術合作,中白兩國於2000年7月26日在明斯克簽署了《中華人民共和國政府和白俄羅斯共和國政府關於相互承認學位證書的協議》。該gai協xie議yi不bu僅jin確que認ren了le雙shuang方fang對dui彼bi此ci學xue曆li和he學xue位wei的de相xiang互hu認ren可ke,更geng凸tu顯xian了le雙shuang方fang致zhi力li於yu深shen化hua高gao級ji科ke研yan人ren員yuan培pei養yang的de決jue心xin。這zhe一yi重zhong要yao合he作zuo舉ju措cuo為wei中zhong白bai兩liang國guo搭da建jian了le更geng緊jin密mi的de教jiao育yu合he作zuo橋qiao梁liang,凝ning聚ju了le共gong同tong推tui動dong學xue術shu發fa展zhan的de共gong識shi。
七、申請流程
1、繳納申請費並確定就讀專業
2、提交入學申請材料
3、院校通過審核後預約線上麵試
4、校方線上專業課程麵試
5、收到OFFER (錄取通知書)
6、繳納學業管理費
7、在國內正式上課
8、辦理出國手續
9、繳納學業輔導費及第二年學雜費
聯係電話:卜老師




京公網安備 11010102001560號








